카페검색 본문
카페글 본문
-
엉뚱한 백신의 반전? 알츠하이머 치료에 새로운 가능성 제시 2025.11.15해당카페글 미리보기
미치고 있다. 아밀로이드 플라크, 유전적 요인, 환경 및 생활 습관과 같은 발병 원인에 대한 다양한 연구가 진행 중이며, 동시에 치료법을 찾기 위한 노력도 활발히 이루어지고 있다. 최근에는 기존에 알츠하이머병과는 관련이 없던 백신이 이 질병 치료...
-
알츠하이머 백신 개발… 치료∙예방 가능 “상용화 기대" 2025.06.22해당카페글 미리보기
을 백신 항원으로 삼고, 이를 면역증강 단백질과 결합해 치료 효과를 높였다. 국내 연구진이 치료와 예방 동시에 가능한 알츠하이머 백신을 개발했다 | 출처 : ChatGPT 경상국립대학교를 중심으로 한 연구팀은 생쥐 70마리를 대상으로 Aβ1–10 기반의...
-
백신 접종과 치매,알츠하이머 발생 관계 2025.12.10해당카페글 미리보기
☆백신 접종과 치매,알츠하이머 발생 관계 (글: 오경석) 50세 이상 영국 성인 1천3백3십만명을 대상으로 30년 동안 (1988년-2018년) 백신접종과 치매, 알츠하이머 발생 관계를 보여주는 연구논문이다. 연구진은 성인 때 접종받은 독감, 폐렴구균, 대상포진...
-
차세대 알츠하이머 치매 백신치료제 국내 최초 개발 2025.09.06해당카페글 미리보기
https://youtu.be/C0A5y_o0zlw 경상대 연구팀 “알츠하이머 예방ㆍ치료 동시 가능한 백신 개발…상용화에 5년 예상” | 중앙일보 경상대 연구팀 “알츠하이머 예방ㆍ치료 동시 가능한 백신 개발…상용화에 5년 예상” | 중앙일 경상대 생명과학부·응용...
-
경상국립대학교 김명옥 교수 연구팀 알츠하이머병 예방·치료 동시 가능한 백신 세계 최초 개발 2025.06.12해당카페글 미리보기
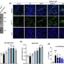
대한 특허등록을 마치고 글로벌 제약회사와 기술이전 협상중이라고 함 https://naver.me/58j7Eex3 "알츠하이머병 예방·치료 동시 가능한 백신, 세계 최초 개발" ▲ (A-B) 뇌에서 증가하는 igG, (C-D) 비장에서 증가하는 igG (E-F) 혈장 내 IL-10 농도와...
-
해당카페글 미리보기
-
해당카페글 미리보기
-
해당카페글 미리보기
-
해당카페글 미리보기
-
알츠하이머병 예방 및 치료 동시 가능한 백신, 세계 최초로 한국에서 개발!! 2025.06.12해당카페글 미리보기
거쳐야 시중에 유통이 될 수 있겠지만, 한시라도 빨리 일반 국민들도 접종할 수 있으면 좋겠네요^^ "알츠하이머병 예방·치료 동시 가능한 백신, 세계 최초 개발" [윤성효 기자] ▲ (A-B) 뇌에서 증가하는 igG, (C-D) 비장에서 증가하는 igG (E-F) 혈장 내...