카페검색 본문
카페글 본문
정확도순
-
■■ DC모터 속도 조절기 (PWM Speed Controller) 2024.09.07해당카페글 미리보기
https://youtu.be/5rQIAeZiN2g?si=ZGOuU7S-5AkQop6X PWM Pulse Width Modulation 펄스 변조의 일종으로 신호의 크기에 따라 펄스의 폭을 변조하는 방식이다. https://youtu.be/24qaEO_W30Y?si=pOgp-egksEwbnoEj
-
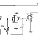
PWM DC 모터 속도조절기 회로 2007.03.04해당카페글 미리보기
R1 : 1M 1/4W R2 : 100K VR C1 : 0.1uF 25V ceramic C2 : 0.01uF 25V ceramic Q1 : IRF511 MOSFET U1 : 4011 CMOS NAND S1 : switch fwd/rvs M1 : DC Motor Q1 max current 5A임. 히트싱크 부착필요. R2 가변으로 주파수 변화하면서 모터속도가 변화.
-
전동모터 DC모터조절기 모터조절기 5만원 2010.02.08해당카페글 미리보기
DC24V용 전동카 조절기 입니다. 저희들이 실험 못했습니다. 쓰실수 있는분만 가져가세요. 사진대로 이고요. 컨트럴만 판매합니다. 또다른 용도로 활용자작 하세요. 또다른 속도 조절 컨트럴도 무지하게 많이 있습니다. 판매가격:5만원 산업용기계 고치다가...
-
속도조절기에 관해서... 2008.09.20해당카페글 미리보기
안녕하세요. 믾은 정보에 감사 드립니다. 앞전에 드린 질문에 고마움을 전합니다. 이번 질문은 DC 모터 속도 조절기에 관한 질문입니다. (119번 사진 참조) 1. 속도 조절기의 필요성은 무엇인가요? 2. 속도 조절기에서 출력이 않되는데 체크 사항은 무억인...
-
해당카페글 미리보기